首页
公司介绍
>公司简介
>企业文化
解决方案
系统产品
>公司系统产品
>代理进口产品
项目案例
技术服务
新闻资讯
发展战略
>合作发展
>人才战略
联系我们
首页
公司介绍
>公司简介
>企业文化
解决方案
系统产品
>公司系统产品
>代理进口产品
项目案例
技术服务
新闻资讯
发展战略
>合作发展
>人才战略
联系我们
首页
系统产品
公司介绍
联系我们
首页
>
新闻资讯
2020年中国再生资源行业供需现状与发展前景分析 再生塑料发展前景看好
2020-12-31
查看更多
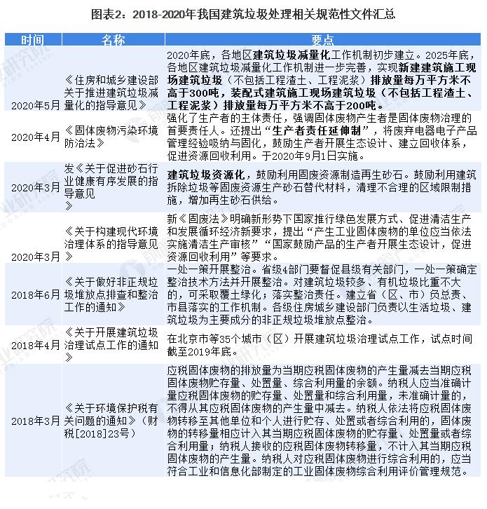
2020年中国建筑垃圾处理行业市场现状及发展前景分析 “十四五”减量计划实施中
2020-12-30
查看更多
联合国:2020年全球电子废弃物监测报告
2020-12-30
查看更多
山东:餐厨垃圾处理设施 实现“一市一厂”全覆盖
2020-12-23
查看更多
雄安新区垃圾分类处理项目现场勘察
2020-12-10
查看更多
2020中国(上海)国际垃圾焚烧发电暨固废处理技术展览会(以下简称“上海焚烧发电展”)
2020-12-10
查看更多
上一页
1
2
...
9
10
11
12
13
14
15
下一页
© 华夏青山(北京)生态环境科技有限公司
网站地图
京ICP备20001109号-1
Cn
010 53399231
010 53399231
010 53399231